#本文仅代表作者观点,不代表IPRdaily立场,未经作者许可,禁止转载#
“国力股份已就涉案专利提出无效宣告请求。”
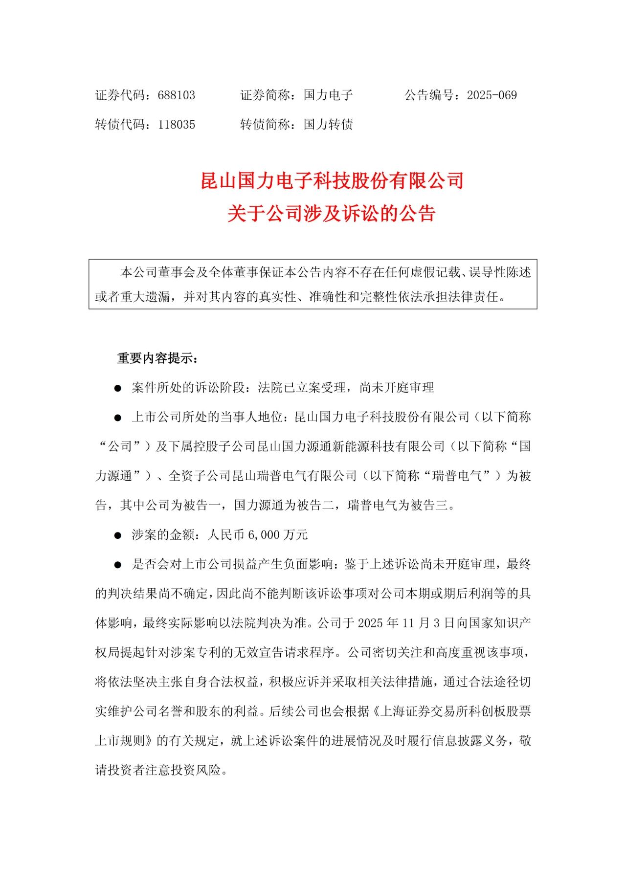
11月4日,昆山国力电子科技股份有限公司(以下简称“国力股份”)发布涉诉公告,披露其因直流接触器产品被厦门宏发电力电器有限公司(以下简称“厦门宏发”)起诉专利侵权,索赔金额高达6000万元。
Part.1 诉讼聚焦四项专利,国力股份申请无效宣告程序
根据公告,厦门宏发在天津市第三中级人民法院对国力股份及其两家子公司昆山国力源通新能源科技有限公司、昆山瑞普电气有限公司以及天津创兴嘉业科技有限公司提起诉讼。
诉讼核心直指国力股份生产的直流接触器产品,主张该产品侵犯其四项核心专利,专利号分别为ZL201821704410.4、ZL201922495119.1、ZL201510971669.X及 ZL201810135673.6。
厦门宏发请求法院判令被告方立即停止侵权行为,销毁相关产品库存及相关模具,并赔偿经济损失6000万元。
针对指控,国力股份回应称,经研究分析,认为有较强的证据可以证明这四项专利应属无效,已于11月3日向国家知识产权局提出了无效宣告请求程序。另外,国力电子主张其产品并不侵犯这四项专利,下一步将对是否构成专利侵权提出合理抗辩。
Part.2 高增长赛道的市场争夺
作为本次纠纷核心的直流接触器,是新能源汽车产业链的关键零部件。这种密封式高压直流负载通断器件,专门解决传统继电器无法适应高电压场景的痛点,广泛应用于新能源汽车电池主回路控制、预充回路及充电控制等核心环节,同时覆盖航天航空、军工等高端领域。
随着新能源汽车市场的快速发展,直流接触器的需求持续攀升,此次诉讼所涉专利的技术含量和市场价值均较高,直接关系到企业在高增长赛道的争夺,这也使得双方的博弈更具行业影响。
从涉诉双方背景来看,国力电子专业从事电子真空器件的研发、生产与销售,在陶瓷高压直流接触器、真空交流接触器等电子真空产品设计及制造等领域取得并保持技术优势,是市场主要参与者之一。
厦门宏发成立于2001年,是宏发科技股份有限公司旗下子公司。宏发科技经过40多年的发展,已成为全球最大的继电器生产商。
值得关注的是,2016-2020年期间,厦门宏发曾先后对多家同行业企业提起侵害实用新型专利权纠纷诉讼,包括明光万佳联众电子有限公司、杭州西力智能科技股份有限公司、江阴长仪集团有限公司浙江八达电子仪表有限公司,但这些诉讼均以厦门宏发撤诉告终。
附:公告




(原标题:6000万索赔!国力股份遭厦门宏发起诉,涉四项直流接触器专利)
来源:知联社
作者:班禾
编辑:IPRdaily辛夷 校对:IPRdaily纵横君
注:原文链接:6000万索赔!国力股份遭厦门宏发起诉,涉四项直流接触器专利(点击标题查看原文)

「关于IPRdaily」
IPRdaily是全球领先的知识产权综合信息服务提供商,致力于连接全球知识产权与科技创新人才。汇聚了来自于中国、美国、欧洲、俄罗斯、以色列、澳大利亚、新加坡、日本、韩国等15个国家和地区的高科技公司及成长型科技企业的管理者及科技研发或知识产权负责人,还有来自政府、律师及代理事务所、研发或服务机构的全球近100万用户(国内70余万+海外近30万),2019年全年全网页面浏览量已经突破过亿次传播。
(英文官网:iprdaily.com 中文官网:iprdaily.cn)
本文来自知联社并经IPRdaily.cn中文网编辑。转载此文章须经权利人同意,并附上出处与作者信息。文章不代表IPRdaily.cn立场,如若转载,请注明出处:“http://www.iprdaily.cn”

共发表文章
437篇