
#本文仅代表作者观点,不代表IPRdaily立场#
原标题:关于向社会公开征求《广东省人才优粤卡实施办法修订版(征求意见稿)》意见的通知
近日,广东省人力资源和社会保障厅发布了关于向社会公开征求《广东省人才优粤卡实施办法修订版(征求意见稿)》意见的通知,对中国专利金奖、中国外观设计金奖(前三专利发明人或设计人),中国专利银奖、外观设计银奖(前二专利发明人或设计人),优秀奖、外观设计优秀奖第一位发明人或设计人,可不受国籍、户籍和身份限制,申请人才优粤卡。
关于向社会公开征求《广东省人才优粤卡实施办法修订版(征求意见稿)》意见的通知
为完善高层次人才服务保障机制,省人力资源社会保障厅在深入调研论证的基础上,对《广东省人才优粤卡实施办法(试行)》(粤府〔2018〕96号)进行修订,形成了《广东省人才优粤卡实施办法修订版(征求意见稿)》,现向社会公开征求意见。公众可在2021年9月3日前,将意见和建议发送至邮箱gdrc@gd.gov.cn。
附件:广东省人才优粤卡实施办法修订版(征求意见稿)
广东省人力资源和社会保障厅
2021年7月30日
附:
广东省人才优粤卡实施办法修订版
(征求意见稿)
第一章 总则
第一条 为完善高层次人才服务保障机制,根据《中共广东省委印发
第二条 人才优粤卡是我省高层次人才的有效证明,载明持卡人身份信息,分为A卡和B卡。
第三条 人才优粤卡持卡人凭卡在我省按照有关政策规定享受当地居民待遇及其他优惠便利服务。
第二章 申领对象
第四条 来粤或在粤工作且符合《优粤卡申领对象目录》条件之一的人才,可按就高原则对应申领一种类别人才优粤卡。
第五条 优粤卡人才除须符合上述规定的条件外,还应符合以下基本要求:
(一)遵守中华人民共和国宪法和法律法规;
(二)不得有危害中国的统一、安全、荣誉和利益的行为;
(三)品行端正、具有良好的职业道德,遵守公共秩序,尊重社会公德。
第三章 服务内容
第六条 人才优粤卡A卡持卡人可同时享受B卡以及下文第九条的服务内容,B卡持卡人可同时享受下文第九条的服务内容。
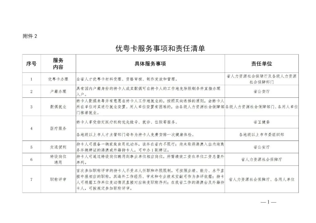
第七条 A卡服务内容:
(一)户籍办理。具有国内户籍身份的持卡人或其配偶可在持卡人的工作地免除限制条件直接办理入户。
(二)配偶就业。持卡人配偶来粤并有意愿在持卡人工作地就业的,按照双向选择的原则,由持卡人所在单位对其进行就业安置。用人单位安置有困难的,由各级人力资源社会保障部门推荐就业。
(三)医疗服务。持卡人享受指定医疗机构优先挂号、就诊、住院等服务;各地级以上市人才主管部门每年为持卡人免费安排一次健康体检。
(四)交通便利。持卡人可报备一辆家庭自用机动车,该车在省内不限行;尚未取得港澳入出内地商务车辆牌证的港澳或外籍持卡人,可申办1副牌证。
(五)特设岗位聘用。持卡人可通过特设岗位聘用到事业单位相应岗位,所需绩效工资在单位工资总量外单列。
(六)职称评审。首次参加职称评审的持卡人不受本人任职和年限限制,可按照业绩、能力、水平直接申报相应的职称,其海外工作经历、学术和专业技术贡献可作为参评依据;持卡人可根据工作单位变动情况直接对应转变职称序列;在我省工作的港澳台及外籍持卡人,可按规定参加职称评审。
(七)社会保险。在事业单位工作的持卡人可按事业单位有关规定参保。
第八条 B卡服务内容:
(一)停居留服务。外籍持卡人及其外籍的配偶、未成年子女,可办理有效期最长为5年的居留许可,由公安机关开放绿色通道办理。
(二)购房保障。持卡人在工作地名下无自住商品房的,可豁免缴纳个人所得税及社保等条件,购买一套自住自用商品房。
(三)子女入学。持卡人子女凭优粤卡享受升学优惠政策;持卡人子女就读幼儿园、公办义务教育学校(含入学、转学),由持卡人居住地或工作所在地的县(区)教育行政部门负责统筹安排,非当地户籍持卡人适龄子女可享受与当地户籍人口子女同等待遇。
(四)出行服务。持卡人在省内机场出行时享受快捷通道和南方航空的优享服务;乘坐高铁享受广铁集团的专属商旅通道服务。
(五)车辆及驾照服务。持卡人工作地为车辆限牌城市,可享受该市户籍人员待遇参加车辆指标摇号或竞价;交管部门指定专门服务点,为换发境内机动车驾驶证的国(境)外持卡人提供快捷服务。
(六)社会保险。港澳台籍持卡人可享受我省企业职工基本养老保险继续缴费政策,对达到法定退休年龄、累计缴费不足最低缴费年限的可以延缴,延缴5年后仍不足最低缴费年限的可予趸缴,有符合条件的应保未保年限可予补缴;持卡人配偶、子女未就业且符合条件的,可按规定参加基本医疗保险、基本养老保险,也可在当地以灵活就业人员身份参加企业职工基本医疗保险、基本养老保险。
(七)金融服务。持卡人可在指定银行网点享受专窗专属服务。
(八)税收服务。对在珠三角九市工作且符合条件的持卡人,其在珠三角九市缴纳的个人所得税已缴税额超过其按应纳税所得额的15%计算的税额部分,由当地人民政府给予财政补贴,该补贴免征个人所得税。
第九条 各地市人才卡持卡人可在省内享受以下服务:
(一)创业贷款。实际控制人、股东或主要研发人员为持卡人的在粤注册企业和科研机构,可享受指定银行提供的“人才贷”信贷服务,申请一定额度的无抵押贷款。
(二)驿站服务。持卡人经申请同意后可享受人才驿站服务。
(三)交流对接服务。享受国家级专家服务基地“一站式”窗口服务;优先邀请持卡人参加粤港澳大湾区(广东)人才港项目路演、行业论坛、成果展示发布、产业对接及人才交流洽谈等活动;优先邀请持卡人参加专家人才地市行活动。
(四)知识产权服务。各级知识产权部门为持卡人办理知识产权政策法规咨询、知识产权申请、知识产权维权援助等开辟服务绿色通道。
(五)法律服务。各级司法部门为持卡人提供法律咨询,开辟公证法律服务绿色通道。
第十条 各市可在全省通用服务基础上,根据实际需要为属地优粤卡持卡人提供本地特色服务,具体办法由各市自行制定。
第四章 申领程序
第十一条 申报。
(一)单位核验。申请人填写《广东省人才优粤卡申请表》,并按本办法附件《认定材料清单》提交相应申请材料。所在工作单位对申请材料进行核验后,出具审核意见并加盖公章。申请人及其工作单位对所提供材料的真实性和合法性负责。
(二)申请办理。申请人按属地服务管理原则向工作单位所在市人力资源社会保障部门申请办理,其中广州、深圳的径向工作单位所在区人力资源社会保障部门申请办理,横琴粤澳深度合作区的径向本区人力资源社会保障部门申请办理。
第十二条 核发。
(一)审核。各人才优粤卡受理部门负责人才优粤卡申请的资格审核。
(二)备案。各人才优粤卡受理部门定期将通过审核的人员信息报省人才服务局备案。
(三)制卡。省人才服务局负责安排全省人才优粤卡的制作。
(四)发卡。各人才优粤卡受理部门负责申请人的人才优粤卡发放。
第十三条 人才优粤卡有效期为5年。有效期满需续办的,持卡人应在有效期届满前60日内向优粤卡受理部门提出申请。
第十四条 变更。持卡人居住地或工作单位有变动的,应当在信息变更30日内向人才优粤卡受理部门申请变更。持卡人达到更高认定标准条件的,可申请更换人才优粤卡种类,原人才优粤卡须上交并登记注销。
第十五条 遗失。人才优粤卡遗失时,持卡人应向人才优粤卡受理部门申请挂失和补发。
第十六条 失效。人才优粤卡有效期满未续办的自动失效。持卡人有下列情况之一的,由人才优粤卡受理部门注销其优粤卡:
(一)因个人原因或工作变动持卡人已不在粤工作的;
(二)未履行劳动合同或聘用合同(协议)的;
(三)违反规定出国(境)逾期不归的;
(四)在申报财政扶持资金、各类人才计划、科研项目、或者从事科学研究中,存在认定为弄虚作假情形的,或者使用虚假材料或伪造信息取得持卡资格的;
(五)被列入个人诚信黑名单的;
(六)持卡人被追究刑事责任的;
(七)其他应当予以注销的情形。
持卡人具备本办法第十七条失效情况中三至六款情节之一的,一经发现将被列入全省人才失信人员黑名单,终身不具备持卡人资格,撤销其正在享受的相关服务待遇,严肃追究申请人应承担的责任,对存在失职失责行为的申请人单位给予全省通报。涉及违法违纪的,移交相关部门处理。
第五章 组织实施
第十七条 责任分工。省人才工作领导小组办公室负责统筹协调人才优粤卡服务工作重大事项。省人力资源和社会保障厅负责人才优粤卡具体协调工作。各级人民政府及公安、住建、教育等相关业务主管部门,根据各自职能负责落实本办法规定。省人才服务局负责人才优粤卡日常监督、管理和相关服务工作。各地级以上市人才工作领导小组办公室负责本地区优粤卡服务事项统筹协调工作,市人力资源和社会保障局负责本地区人才优粤卡具体实施工作。
第十八条 建立部门协调机制。公安、住建、教育等相关业务主管部门为联席会议成员单位,省人力资源和社会保障厅主要负责人担任召集人,适时召开联席会议,协调人才优粤卡服务工作。各成员单位指定1名业务处室负责人为联络员。
第十九条 工作机制。各联席会议成员单位应按照部门职能,分别对本办法涉及事项制定操作指南,各地级以上市人民政府制定本办法的具体实施细则,明确责任到人到岗,加强政策宣传和人员培训,依照《服务事项责任清单》(附件2),指导相关部门落实好人才优粤卡各服务事项。
第二十条 服务保障。利用信息化手段,依托人才优粤卡申报系统,与各部门联网协作,为持卡人提供线上服务。省政务服务数据管理局协调相关单位开放网络对接端口。各网络对接端口单位须按照省人力资源和社会保障厅的要求在广东省人才优粤卡服务平台及时反馈服务办结信息。各市应设立人才优粤卡服务窗口,配备专职工作人员,为人才优粤卡持卡人提供“一站式”服务。
第二十一条 经费保障。省、市、区财政按人才优粤卡发放归口分级负责优粤卡服务所需经费的保障。
第二十二条 服务考核。将人才优粤卡服务事项落实情况列入省人才工作考核范围,对落实人才优粤卡服务不力、不到位的责任单位和个人,依照考核有关规定予以问责。
第六章 附则
第二十三条 本办法与国家、省、市其他人才政策不一致的,按就高、从优、不重复享受的原则执行。
第二十四条 本办法由省人力资源和社会保障厅负责解释。
第二十五条 本办法自颁布之日起施行,省政府2018年10月15日印发的《广东省人才优粤卡实施办法(试行)》(粤府〔2018〕96号)同时废止。
附件:
1. 优粤卡申领对象目录
2. 优粤卡服务事项和责任清单
附件1
优粤卡申领对象目录(A卡)
来粤或在粤工作(说明1)且符合下列条件之一的,不受国籍、户籍和身份限制,可申领人才优粤卡A卡。
(一)获诺贝尔奖、世界粮食奖、沃尔夫奖、克拉福德奖、普利策奖、邵逸夫奖、京都奖、科普利奖、阿尔伯特·爱因斯坦世界科学奖、菲尔兹奖、阿贝尔奖、图灵奖、拉斯克奖、劳伦斯奖、南丁格尔奖、普利兹克建筑奖、iF奖金奖(主设计师)、红点至尊奖(主设计师)等符合国际公认的专业成就认定标准的著名奖项获得者。
(二)中国科学院院士、工程院院士,及其他已纳入我省院士服务名单的外籍院士。
(三)国家最高科学技术奖、全国创新争先奖、中华人民共和国国际科学技术合作奖获得者,国家自然科学奖一等奖(前三完成人)、二等奖(前二完成人)获得者,国家技术发明奖一等奖(前三完成人)、二等奖(前二完成人)获得者,国家科学技术进步奖特等奖、一等奖(前三完成人)、二等奖(前二完成人)获得者;国防技术发明奖特等奖、一等奖(前三完成人)、二等奖(前二完成人)获得者,国防科学技术进步奖特等奖、一等奖(前三完成人)、二等奖(前二完成人)获得者,国防科技工业杰出人才奖获得者;国防科技工业创新团队奖获奖团队带头人,获国防科技工业创新团队称号的团队带头人。
(四)中华人民共和国国家勋章和国家荣誉称号获得者;中国政府“友谊奖”获得者;国家实验室、国家重点研究中心、重点实验室、技术创新中心、国家临床医学研究中心、省实验室主任、副主任。
(五)担任以下项目计划职务、入选以下人才计划:
1.国家重点研发计划或原国家“863计划”领域专家组组长、副组长(项目首席科学家);
2.国家面向2030重大科技计划或国家科技重大专项总体组技术总师、副总师、项目首席科学家;
3.国家自然科学基金重大研究计划项目负责人;国家自然科学基金“国家杰出青年科学基金(含外籍)”、“创新研究群体科学基金”项目负责人;国家自然科学基金重点项目、优秀青年科学基金项目负责人;“国家社会科学基金”、“教育部人文社会科学研究项目”、“教育部哲学社会科学研究项目”负责人;
4.中国社会科学院学部委员、荣誉学部委员;
5.“国家海外高层次人才引进计划”项目入选者;“国家高层次人才特殊支持计划”入选者;
6.教育部“长江学者奖励计划项目入选者;国家级教学成果奖第一完成人;
7.国家百千万人才工程国家级人选(获评“国家有突出贡献中青年专家”称号);
8.中国科学院“百人计划”入选者;
9.中宣部文化名家暨“四个一批”人才入选者;
10.国家外国专家项目引进的“国际学术大师”和“高校国际化示范学院院长”。
(六)高等学校科学研究优秀成果奖(科学技术)自然科学奖一等奖(前二完成人)、二等奖(第一完成人)获得者,技术发明奖一等奖(前二完成人)、二等奖(第一完成人)获得者,科技进步奖特等奖、科技进步奖一等奖(前二完成人)获得者,青年科学奖获得者。
(七)中国专利金奖、中国外观设计金奖(前三专利发明人或设计人),中国专利银奖、外观设计银奖(前二专利发明人或设计人),优秀奖、外观设计优秀奖第一位发明人或设计人;“白求恩奖章”获得者;“国医大师”荣誉称号获得者;“全国名中医”荣誉称号获得者;国务院侨办“重点华侨华人创业团队”牵头人;何梁何利基金“科学与技术成就奖”、“科学与技术进步奖”、“科学与技术创新奖”获得者;中国青年科技奖获奖者;全国工程勘察设计大师;梁思成奖获得者;詹天佑铁道科学技术奖获得者;中国国铁“百万人才”专业领军人物、专业带头人;中国铁路广州局集团有限公司杰出人才“211工程”领军专家;中国工艺美术大师;中国工业设计优秀奖金奖(主设计师)、中国红星奖金奖(主设计师);孙冶方经济科学奖著作奖、论文奖(第一完成人)。
(八)担任过国际标准化组织(ISO)等国际知名学术机构、科教类国际组织、法律相关国际组织(说明2)的委员、理事。
(九)广东省科学技术奖突出贡献奖、自然科学奖一等奖(前二完成人)、自然科学奖二等奖(第一完成人)、技术发明奖一等奖(前二完成人)、技术发明奖二等奖(第一完成人)、科技进步奖特等奖、科技进步奖一等奖(前二完成人)、科技合作奖获得者。
(十)南粤突出贡献奖、南粤创新奖的团队带头人或个人;广东省南粤友谊奖获得者、广东省友谊奖获得者;广东省专利金奖、银奖、优秀奖第一位发明人或设计人;广东杰出发明人奖获得者;“省长杯”工业设计大赛钻石奖(主设计师)、金奖(主设计师);广东省新闻终身成就奖获得者;“广东省优秀社会科学家”称号获得者;省级以上文艺终身成就奖获得者。
(十一)广东省“珠江人才计划”项目入选者;“广东特支计划”项目入选者;广东省“扬帆计划”项目入选者;珠江学者岗位计划入选者;广东省自然科学基金杰出青年项目获得者。
(十二)世界500强企业总部的高级经营管理人才(说明3、4);“央企楷模”荣誉称号获得者。
(十三)入选司法部及省级涉外律师人才库的律师;取得2个以上国家(地区)律师执业资格,并具有10年以上专业从事涉外诉讼、仲裁或国际经济合作、国际贸易、跨境投资、涉外知识产权等涉外领域工作经历的律师;国际著名仲裁机构(说明5)的仲裁员。
(十四)世界技能大赛获奖选手;中华技能大奖获得者;全国技术能手荣誉称号获得者;国家级技能大师工作室带头人;中华人民共和国职业技能大赛一等奖获奖选手;全国交通运输技术能手;南粤技术能手奖获得者;“振兴杯”全国青年职业技能大赛前三名获奖者;全国技工院校教师职业能力大赛前三等奖获奖者;全国职业院校技能大赛教学能力比赛一等奖获奖者;全国青年教师教学竞赛一等奖获奖者。
(十五)教育部人文社科优秀成果奖一等奖(前二完成人)、二等奖(第一完成人)、成果普及奖、青年成果奖(第一完成人)获得者。
(十六)奥林匹克运动会金、银、铜牌获得者,亚运会金牌获得者,“国家精英教练员双百培养计划”入选教练员,全国体育事业突出贡献奖(个人)获得者,全国体育系统先进工作者。
(十七)取得全球排名前200高校(说明6)博士研究生学历(包括在站博士后),且具有正高级职称的人才。
(十八)其他经省人力资源社会保障厅认定的相当于上述层次的人才。
优粤卡申领对象目录(B卡)
来粤或在粤工作的香港、澳门特别行政区永久性居民,台湾地区居民,外国人,持中国护照、拥有国外永久(长期)居留权且国内无户籍人员,且符合下列条件之一,可申领人才优粤卡B卡。
(一)连续12个月在粤个人纳税额累计30万元人民币以上(每月纳税不低于2万元人民币)的企业高级经营管理人才(说明4),且其任职单位符合以下条件之一:国家高新技术企业;入选广东省重大先进制造业项目单位;省级以上科技企业孵化载体(含国家、省级科技企业孵化器、众创空间、大学科技园,省级科技企业加速器,国际化科技企业孵化器/众创空间 、粤港澳科技企业孵化器/众创空间);近5年拥有国际发明专利或国内发明专利,且年营业收入3亿元人民币以上,或年纳税额1000万元人民币以上企业。
(二)取得全球排名前200高校(说明6)硕士研究生以上学历的港澳台籍人才,且年龄在40周岁以下。
(三)我省高等院校、医院、科研机构、实验室等事业单位在聘的具有高级职称的人才。
(四)持有CPA(注册会计师)、ACCA(特许公认会计师认证)、精算师资格证(经中国精算师协会、北美精算师协会、英国精算师学会等组织认证)、CMA(美国管理会计师考试)、CFA(特许金融分析师资格)、CIA(国际内部审计师资格)、FRM(金融风险管理师)、CIIA(国际注册投资分析师)、HKICPA(香港会计师公会注册会计师)等证书之一,且具有5年以上国际著名金融机构或国际著名会计师事务所(说明7、8)工作经历的人才。
(五)持有任一国家(地区)法律职业资格证,且具有5年以上国际著名律师事务所(说明9)、世界500强企业(说明3)法务部门工作经历的人才。
(六)《外国人工作许可证》(A类)持有人。
(七)其他经省人力资源社会保障厅认定的相当于上述层次的人才。
说明:
1.“来粤工作”是指与我省单位签订3年以上聘期的合约,且每年在我省工作时间累计不少于3个月;“在粤工作”是指申办优粤卡时已在我省连续缴纳6个月以上社会保险或个人所得税。
2.国际标准化组织(ISO)等国际知名学术机构、科教类国际组织:国际理论物理中心、亚洲科学院与学会联盟、国际科技数据委员会、联合国粮农组织、国际热带生态系统与生物多样性协会、国际标准化组织、国际原子能机构、国际科学理事会、国际科学基金会、国际数字地球学会、国际纯粹与应用生物物理学联合会、国际纯粹与应用化学联合会、国际纯粹与应用物理学联合会、国际生物科学联合会、国际大地测量学与地球物理学联合会、国际科学联合会环境问题科学委员会、联合国教科文组织、世界自然保护联盟、联合国开发计划署、联合国亚洲和太平洋经济社会委员会、联合国环境规划署。
法律相关国际组织:联合国国际法院、联合国贸易法委员会、世界知识产权组织(仲裁与调解中心)、国际统一私法协会。
3.世界500强企业总部:近三年入选美国《财富》、《福布斯》杂志“全球最大500家公司”的企业总部。
4.高级经营管理人才:企业总部现任职的总裁、首席执行官、首席运营官、首席财务官、首席技术官、首席人力资源官、首席政府事务官或相应职务的人才。
5.国际著名仲裁机构:海牙常设仲裁法院、解决国际投资争端中心、国际商会仲裁院、伦敦国际仲裁院、美国仲裁协会、德国仲裁院、斯德哥尔摩商会仲裁院、香港国际仲裁中心、新加坡国际仲裁中心。
6.全球排名前200高校:近三年入选QS世界大学排名(QS)、泰晤士高等教育世界大学排名(THE)、软科世界大学学术排名(ARWU)榜单之一的高校。
7.国际著名金融机构:美国高盛、摩根士丹利、摩根大通、花旗银行、美国国际集团、英国汇丰银行、法国兴业银行、法国巴黎银行、法国巴黎百富勤有限公司、荷兰银行、荷兰国际集团、德意志银行、德勒斯登银行、瑞士信贷第一波士顿、瑞士联合银行集团、日本瑞穗集团、三菱UFJ金融集团、三井住友金融集团、新加坡星展银行。
8.国际著名会计师事务所:普华永道、德勤、安永、毕马威、捷安、艾格斯、安博、博太、贝克、德豪、费都寿、浩华、浩信、华利信、均富、克瑞斯顿、罗申美、联合、摩斯伦会计师事务所。
9.国际著名律师事务所:Vault’s Law 100 ranking、《亚洲法律杂志》(Asian Legal Business)、《商法》(China Business Law Journal)、钱伯斯(Chambers and Partners)评选的优秀律师事务所。
认定材料清单
一、经申领人本人签名确认并加盖工作单位公章的《广东省人才优粤卡申请表》;
二、有效身份证件;
三、符合广东省人才优粤卡申领条件的相关证明材料:
1.“来粤工作”:提供聘期在3年以上且每年在我省工作时间累计不少于3个月的劳动关系相关证明材料;
“在粤工作”:提供截至申报当月连续6个月以上我省社会保险缴纳证明或个人所得税纳税记录;
2.奖项获得者、人才计划、人才项目入选者:提供证书、入选通知、项目批准通知或项目合同;
3.管理类人才:提供能反映目前职位的聘书、任职通知书等文件;
4.职称人才:提供专业技术资格证书;
5.学历学位类人才:提供教育部门学历学位认证报告;
6.实验室类别:提供实验室批准成立或注册,并已通过验收的证明;
7.高新技术企业:提供高新技术企业证书;
8.纳税凭证:提供近12个月的个人所得税纳税记录。
注:非中文证明材料均需经中国驻该国使领馆认证,并提供中文翻译件加盖翻译公司公章。
附件2:
来源:广东省人力资源和社会保障厅网站
编辑:IPRdaily王颖 校对:IPRdaily纵横君
注:原文链接:中国专利奖主要发明人,广东省喊你申请优粤卡了!(点击标题查看原文)
青年有为!寻找2021年“40位40岁以下企业知识产权精英”活动正式启动

「关于IPRdaily」
IPRdaily是具有全球影响力的知识产权媒体,致力于连接全球知识产权与科技创新人才。汇聚了来自于中国、美国、欧洲、俄罗斯、以色列、澳大利亚、新加坡、日本、韩国等15个国家和地区的高科技公司及成长型科技企业的管理者及科技研发或知识产权负责人,还有来自政府、律师及代理事务所、研发或服务机构的全球近100万用户(国内70余万+海外近30万),2019年全年全网页面浏览量已经突破过亿次传播。
(英文官网:iprdaily.com 中文官网:iprdaily.cn)
本文来自广东省人力资源和社会保障厅网站并经IPRdaily.cn中文网编辑。转载此文章须经权利人同意,并附上出处与作者信息。文章不代表IPRdaily.cn立场,如若转载,请注明出处:“http://www.iprdaily.cn/

共发表文章
31245篇